BLUF, AIM, AIDA: A Guide to Powerful Presentation Frameworks
September 21, 2025
Which presentation frameworks will help you present better? How can a framework make your business communications more successful? How can you use a framework for professional presentations? What are BLUF, AIM and AIDA and how can I use these for better communication.
Meet the Author: Benjamin Ball
Ben is the founder of London-based Benjamin Ball Associates and leads the presentation coaching and pitch deck creation teams. Formerly a corporate financier in the City of London, for 20+ years he’s helped businesses win with better pitches and presentations, particularly investor pitches. He is a regular speaker and a guest lecturer at Columbia Business School and UCL London. Follow Ben on LinkedIn or visit the contact page.
Why do framework models like AIDA and BLUF help you structure your presentations?
If you use tried and tested presenting frameworks, you can increase the chance of your presentation being a success. We have collected here a core set of frameworks for storytelling and presenting, all best practices, that you can apply to your next presentation to help you through all stages from preparing to delivering. You can also read how to structure a presentation here.
The main idea is that these are powerful tools that you can use for business presentations. These great tools will give you a structured approach to taking complex information and turning it into a great presentation. These are the same tools used by professional communicators and by many management consultants.
Which presentation framework should you use?
Each of the 17 presentation frameworks we outline below have their own use. The first few are the most important and are applicable to almost any communication or presentation. As you go further down, each has a specific use or can be applied to help you with a particular situation.
Selecting the right presentation framework framework is a crucial step in transforming a good idea into a compelling upcoming presentation. Whether you’re using the SCR framework (Situation, Complication, Resolution) to outline a good story or Minto’s Pyramid Principle to structure complex ideas from the top down, your goal is to create a well-structured presentation with a clear beginning that hooks your audience.
This initial structure moves beyond simply listing facts; it’s about building strong connections between the current situation and your core big idea. By using action titles on your slides, you immediately signal the purpose of your presentation and guide your audience toward the desired outcome, so that they grasp the specific information without getting lost.
At Benjamin Ball Associates, we help our clients create compelling pitches and presentations. We use many of these presentation frameworks at some point. If you want help creating powerful presentations or building your presenting skills, please get in touch today.
These frameworks are essential for cutting through the noise and ensuring your message is received as intended.
The top 17 presentation frameworks, with explanations and examples
Now let’s review each of these presentation frameworks in more detail. AIM and BLUF are non-negotiable tools for effective professional communication.
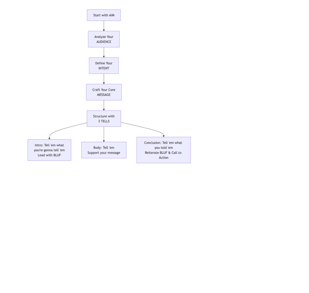
1. AIM (Audience, Intent, Message)
What it is: A powerful tool and fundamental pre-writing framework that forces you to think hard before you craft your content. It makes sure that your communication is built for your audience, not for yourself. This should be your first step, always.
Explanation:
Audience: Who are they? What is their knowledge level? What do they already believe? What are their needs, biases and expectations? This is the most critical step. Every decision flows from this analysis.
Intent: What is your single, overriding purpose? What do you want the audience to know, feel or do as a direct result of your communication? (e.g., “I want them to approve the budget,” “I want them to feel confident about the rollout,” “I want to get a second meeting with someone more important”).
Message: Given your Audience and Intent, what is the core message (the “elevator pitch”) that will achieve your goal? This becomes the thesis statement for your entire presentation or document.
Use Case: The first step for preparing any business communication, from a full presentation to a brief email. It is the strategic foundation.
2. BLUF (Bottom Line Up Front)
What it is: A principle of writing that places the main conclusion or most important information at the very beginning. It is the opposite of building up to a dramatic conclusion, which is often ineffective in business.
Explanation: Instead of taking the audience on a long journey of background and reasoning, you start with the answer, recommendation or key takeaway. You then use the rest of the communication to provide the supporting evidence, context and details.
Why it works: It respects the audience’s time (especially busy executives), manages expectations and makes sure the core message is received even if the audience gets distracted or has to leave early.
Use Case:Absolutely critical for executive summaries, email subject lines, report introductions and any communication where clarity and efficiency are valued. It is the practical application of the Minto Pyramid Principle mentioned earlier.
3. Three Tells (Tell ’em, Tell ’em, Tell ’em)
What it is: A classic public speaking presentation framework (often attributed to Dale Carnegie) that summarises the structure of a clear presentation. It is the oral counterpart to BLUF and used by many public speakers.
Explanation:
Tell ’em what you’re gonna tell ’em: The Introduction. State your key message (BLUF) and provide a brief agenda or roadmap.
Tell ’em: The Body. Deliver your main points, supported by your evidence, data and stories.
Tell ’em what you told ’em: The Conclusion. Summarise your key points and reiterate your core message, often with a clear call to action.
Use Case: Provides a simple, memorable structure for any presentation or speech, ensuring the audience follows and remembers the core message.
To visualise how these powerful concepts work together from planning to execution, here is a simple workflow:
4. PREP (Point, Reason, Example, Point)
What it is: A simple, persuasive presentation framework for structuring individual arguments or your entire talk. It’s excellent for making a case or answering questions.
Explanation:
Point: Start by clearly stating your main message or argument.
Reason: Provide the primary reason or evidence that supports your point.
Example: Give a concrete example, story or data point that illustrates your reason.
Point: Summarise by restating your main point, now reinforced.
Use Case: Ideal for persuasive pitches, Q&A sessions or any time you need to make a compelling argument quickly.
5. PROBLEM – SOLUTION – BENEFIT
What it is: A classic and highly effective narrative structure that creates a compelling journey for the audience.
Explanation:
Problem: Start by clearly defining a problem your audience cares about. Agitate the pain point.
Solution: Introduce your product, service or idea as the solution to that problem.
Benefit: Clearly articulate the positive outcomes and benefits of adopting your solution. Talk about the value for them.
Use Case: Perfect for sales pitches, project proposals and change management presentations.
6. WHAT? – SO WHAT? – NOW WHAT?
What it is: A presentation framework that makes sure your presentation is not just informative but also relevant and action-oriented. It’s a great tool when you want to be persuasive.
Explanation:
What? Describe the topic, situation or data. (The facts.)
So What? Explain the implications, consequences or relevance of those facts to your audience. (Why should they care?)
Now What? Provide a clear call to action. What should the audience do, think or feel differently now? (The next steps.)
Use Case: Excellent for reporting on data, project updates or any presentation where you need to drive action.
7. KISS (Keep It Short and Simple / Keep It Simple, Stupid)
What it is: A universal principle for avoiding unnecessary complexity.
Explanation: Resist the urge to over-complicate your message. Use clear, concise language. Avoid jargon. Speak about one core idea per slide. The goal is to be understood, not to sound smart.
Use Case: Applies to every single aspect of business communication, from slide content to email writing to speech length.
Why Pick Benjamin Ball Associates for Your Coaching
At Benjamin Ball Associates, we’ve been coaching people to improve their business communication skills for over 15 years. Our award-winning coaching is fast and effective. Call us today to learn more.
“I honestly thought it was the most valuable 3 hours I’ve spent with anyone in a long time.”
What it is: A checklist for evaluating the quality of your core message.
Explanation:
Clear: Is your message easy to understand?
Concise: Is it as brief as it can be without losing meaning?
Compelling: Is it interesting and does it answer “So What?” for the audience?
Credible: Is it backed by data, examples or expert opinion?
Customised: Is it tailored specifically to this audience’s needs and knowledge level?
Use Case: Use this to review and refine your presentation outline and key messages.
9. AMEN (Audience, Message, Examples, Negatives)
What it is: This framework is frequently used when preparing for media interviews, but also a useful checklist for other communications to determine how well you have thought through your arguments.
Explanation:
Audience: Who is your audience? What are they interested in? How can I grab their attention and keep it throughout?
Message: Clearly state your core proposition or recommendation. This is your “BLUF” moment. (“I recommend we approve the new software subscription.”)
Examples: Provide simple examples in the form of stories, case studies, anecdotes or statistics to back up your main points. Make these vivid, relevant to the audience and memorable.
Negatives: Identify what objections that opponents to your proposals will raise. Address these up front or prepare robust responses. E.g. I realise that some people feel the new software is too expansive. But analysis by our audit team has shown a payback of 6 months and a ROI over 300%.
Use Case: Use this when preparing any persuasive argument so that you are fully prepared to propose and defend your ideas.
10. POWER (Purpose, Outline, Weave, Examples, Recap)
What it is: A presentation structure acronym to help create a cohesive and engaging narrative flow.
Explanation:
Purpose: Start by stating the clear purpose and objectives of the talk. Why are you all here?
Outline: Provide a brief roadmap of what you will cover. This manages audience expectations. (This is not an agenda or table of contents but should outline your core argument.)
Weave: This is the key differentiator. “Weave” your main points throughout your presentation, connecting them back to each other and to the core purpose, rather than just listing them in isolation. This creates a narrative.
Examples: Use relevant examples, stories and data to illustrate each point. This makes your information relatable and memorable.
Recap: Summarise the main points, restate how they connect (the weave) and reinforce the purpose.
Use Case: Longer presentations, training sessions or talks where storytelling and thematic cohesion are important.
11. AIDA (Attention, Interest, Desire, Action)
What it is: A classic marketing and sales model that describes the stages a customer goes through, perfect for structuring a persuasive pitch.
Explanation:
Attention: Begin with a hook—a startling statistic, a provocative question or a short story—to grab the audience’s attention immediately.
Interest: Develop that attention by explaining the relevance. Build curiosity about the problem or opportunity.
Desire: Shift the attention to your solution. Stoke desire by highlighting benefits and painting a picture of a better future state.
Action: End with a clear, direct and easy-to-follow Call to Action (e.g., “Sign the sheet,” “Visit this website,” “Approve this budget”).
Use Case: Sales presentations, marketing pitches, any speech designed to motivate a specific action.
What it is: A presenting framework developed by Barbara Minto at McKinsey for structuring ideas logically and top-down. It’s the gold standard for executive communication.
Explanation:
Situation: Start with a neutral, uncontested statement of fact that your audience already knows and agrees with. This establishes common ground.
Complication: Introduce the catalyst for the presentation—a problem, a change, an opportunity that disrupts the situation. (“However…,” “But then…”)
Question: Formulate the key question that naturally arises from the complication. (This is often implied, not stated.)
Answer: Provide your main recommendation or thesis as the answer to that question. This becomes your core message, which you then support.
Use Case: Complex business recommendations, strategy reports, executive summaries. It forces you to lead with your conclusion.
13. Monroe’s Motivated Sequence (5 Steps)
What it is: A five-step persuasive speech technique, developed by Alan Monroe, that leverages psychology to motivate an audience.
Explanation:
Attention: (Same as AIDA) Grab the audience’s attention.
Need: Clearly define the problem. Show why it is a serious, urgent need that affects them. Use evidence and examples to agitate the pain.
Satisfaction: Present your solution to the problem. Explain how it works and how it squarely addresses the need you just outlined.
Visualization: Help the audience visualise the future. Use vivid language to describe the benefits of your solution (positive visualization) or the negative consequences of inaction (negative visualization).
Action: Precisely what you want the audience to do. Make the action specific, immediate and easy.
Use Case: Extremely powerful for fundraising pitches, change initiatives or any highly emotional appeal.
What it is: From the book Made to Stick by Chip and Dan Heath, this outlines the six principles of ideas that “stick” in people’s minds.
Explanation:
Simple: Find the core of your idea. Use the KISS principle.
Unexpected: Break a pattern to grab attention and create curiosity gaps.
Concrete: Use specific language, examples and images. Avoid abstractions.
Credible: Allow your idea to be tested. Use details, statistics or proof points.
Emotional: Make people feel something. Appeal to self-interest or identity.
Stories: Use narratives to get people to act. Stories are simulation (how to act) and inspiration (motivation to act).
Use Case: Crafting a core message, creating a memorable tagline for your project, or building a presentation theme.
15. SCoRS (Situation, Complications, Resolution, So What?)
What it is: A simple presentation framework for telling business stories, examples or case studies, based on established storytelling techniques.
Explanation:
Situation: Briefly describe the context and background of the story.
Complication: What problems, difficulties, challenges were faced?
Resolution: How were those challenges overcome? What was the end result?
So What?: What is the purpose of this story? What is the lesson learned. (e.g., “this is a good example of why health and safety is so important” “that’s a great example of how we make our clients happy”).
Use Case: Use it to weave stories and examples into talks and presentation.
16. 4Ps (Projection, Pace, Pitch, Pause)
What it is: Key vocal techniques to make your delivery more engaging and easier to understand.
Explanation:
Projection: Speak loudly and clearly enough to be heard by everyone, using your diaphragm, not just your throat.
Pace: Vary your speed. Slow down for important points, speed up slightly for exciting stories. Avoid a monotonous pace.
Pitch: Vary the tone of your voice (high/low) to convey emotion and avoid a boring, flat monotone.
Pause: Use strategic silence to emphasise a point, let information sink in or gather your thoughts. Pause every 5-10 words. It adds power and gravitas.
Use Case: A quick vocal warm-up and mental checklist before you start speaking.
What it is: A guide to positive and engaging body language, based on the work of anthropologist Ray Birdwhistell.
Explanation:
Smile: A genuine smile conveys warmth and confidence.
Open posture: Avoid crossed arms. Keep your body “open” to appear approachable.
Forward lean: Leaning slightly toward the audience shows interest and engagement.
Tone: Use a friendly, conversational tone of voice.
Eye contact: Make sustained, genuine eye contact with individuals across the room (hold for 3-5 seconds per person).
Nod: Nodding slightly when others are speaking or when you make a positive point shows agreement and encouragement.
Use Case: Great for in-person meetings, presentations and networking. It’s a recipe for building rapport.
How can we help you improve your presentations?
Our team of experts at Benjamin Ball Associates helps our clients create better presentations. We do this through a mixture of coaching and advice. If you feel that your presentations could be better, or you need to up-skill your team, get in touch today.
Speak to Louise Angus, our client services director to discuss how our coaching and advice can give you the powerful presentations you need.
Why Choose Us: Transform your pitches and presentations with tailored coaching
We can help you present brilliantly.Thousands of people in the UK, Europe and the Middle East have benefitted from our tailored in-house coaching and advice – and we can help you too.
“I honestly thought it was the most valuable 3 hours I’ve spent with anyone in a long time.”
Mick May, CEO, Blue Sky
For 15+ years we’ve been the trusted choice for leading businesses and executives throughout the UK, Europe and the Middle East. We’ll help you improve corporate presentations through presentation coaching, public speaking training and expert advice on pitching to investors. And we stand out because you benefit from our tried and tested PitchPointTM Process to make sure you make fast and lasting improvements.
Some recent clients
Unlock your full potential and take your presentations to the next level.
Speak to Louise on +44 20 7018 0922 or email info@benjaminball.com to transform your speeches, pitches and presentations.
APPENDIX – The Presentation Frameworks and their Origins
1. AIM (Audience, Intent, Message)
This is a foundational principle of rhetoric and communication theory. The specific three-word acronym is a modern presentation framework used widely in corporate training, public speaking coaching and writing workshops. It synthesises ancient principles into a simple checklist. The exact origins are unknown, but believed to have arisen in the early 2000s.
2. BLUF (Bottom Line Up Front)
Originated in military communication (specifically the U.S. Army). It is a standard principle for writing military memos and reports to ensure clarity and speed of comprehension. There is no single paper or author; it is part of military doctrine.
3. Three Tells (Tell ’em, Tell ’em, Tell ’em)
While this is sometimes attributed to Dale Carnegie, the concept originates from classical Greek and Roman rhetoric (Cicero, Aristotle) and has been used extensively in the army. It’s sometimes applied as:
“Tell them what you want to tell them; Tell them; Tell them what you told them.”
4. PREP (Point, Reason, Example, Point)
Origin: While the structure is ancient (similar to the classical rhetorical concept of enthymeme), the specific acronym PREP is widely taught in business communication and consulting training programs. It is a modern pedagogical tool rather than an invention with a single author.
Source: It is a core methodology in many business communication guides. For example, it is prominently featured in Barbara Minto’s book (see Pyramid Principle below) as a basic building block for structuring ideas.
5. PROBLEM – SOLUTION – BENEFIT
Origin: This is a fundamental structure of persuasive rhetoric dating back to Aristotle (logos, pathos, ethos). The specific three-word formulation is a modern, simplified distillation of these ancient principles for business use. There is no single creator.
Source: Aristotle’s Rhetoric. The modern business application is a staple in marketing, sales and presentation skills training.
6. WHAT? – SO WHAT? – NOW WHAT?
Origin: This framework is central to the field of Experiential Learning and reflective practice. It was rigorously developed and popularised by educational theorist Terry Borton in the 1970s.
Source: Borton, T. (1970). Reach, Touch, and Teach: Student Concerns and Process Education. McGraw-Hill. It has since been widely adopted in management consulting and business strategy.
7. KISS (Keep It Short and Simple / Keep It Simple, Stupid)
A design principle noted by the U.S. Navy in the 1960s. The term is often credited to aircraft engineer Kelly Johnson at Lockheed Skunk Works. The sentiment, however, is much older.
We first came across AMEN from Richard Rivlin of Bladonmore. Other people credit Joel Schwartzberg. It is part of the “folklore” of business communication.
10. POWER (Purpose, Outline, Weave, Examples, Recap)
11. AIDA (Attention, Interest, Desire, Action)
Origin: This is one of the oldest marketing models. Its creation is widely credited to E. St. Elmo Lewis, an American advertising and sales pioneer, in the late 19th century. He outlined the first three steps (AID) in 1898 and the fourth (Action) later.
Source: The model is described in various publications by Lewis. A key source is: Lewis, E. St. Elmo (1903). Catch-Line and Argument: A Book for Merchants and Salesmen. The Bookkeeper Publishing Co.
12. Minto Pyramid Principle (SCQA)
Origin: Developed by Barbara Minto while she was at McKinsey & Company to improve the clarity of written reports and presentations within the firm.
Source: Minto, Barbara (2010). The Pyramid Principle: Logic in Writing and Thinking (3rd ed.). Pearson Education. (First published in 1987). This is the original and authoritative work.
13. Monroe’s Motivated Sequence
Origin: Developed by Alan H. Monroe, a professor of speech at Purdue University, in the 1930s.
Source: Monroe, Alan H. (1935). Principles and Types of Speech. Scott, Foresman and Company. This is the original textbook where he laid out the five-step sequence.
Origin: Created by brothers Chip Heath and Dan Heath based on their research into why some ideas thrive and others die.
Source: Heath, Chip & Heath, Dan (2007). Made to Stick: Why Some Ideas Survive and Others Die. Random House. This is the definitive source.
15. SCoRS (Situation, Complications, Resolution, So What?)
Origin: This was first cited by Dr. James B. Ware in 2009, as an extension of the SCR (Situation, Complication, Resolution) framework used by McKinsey. It’s similar to the scqa framework (situation, complication, question, answer) talked about by Barbara Minto.
16. 4Ps (Projection, Pace, Pitch, Pause)
These are four fundamental elements of vocal delivery taught in theatre and speech. The acronym itself is a convenient teaching tool rather than a model from a specific source. It’s analogous to the “4 Ps of Marketing” (Product, Price, Place, Promotion), but for performance.
Based on the research of anthropologist Ray Birdwhistell who founded kinesics (the study of body language). The acronym itself was likely created later by trainers and coaches to package these non-verbal cues into a memorable model.
If you feel that your presentations could be better, or you need to up-skill your team, get in touch today.
Speak to Louise Angus, our client services director to discuss how our coaching and advice can give you the powerful presentations you need.
a remarkable communications coach. His understanding of corporate communications is unmatched. I highly recommend!
Stephen Muchiri
“Highly recommended”
helped me prepare for a key note speech. This helped for that particular speech and for every other since. Highly recommend.
Azim Khan, MD, AIS Consulting
“Truly fantastic”
"Thank you for today's training session. It was truly fantastic. I feel much more confident in my ability to not only write speeches but also present them effectively."
JG, FCA
“Clear improvements”
"The results speak for themselves — participants consistently show clear improvement and feel empowered to take on their roles as effective speakers.
Even during long Zoom sessions, Paul manages to keep the energy high and the experience enjoyable for everyone involved. His collaborative and engaging approach makes the training not only productive but genuinely enjoyable."
Mayra Gasparini Martins, Wise
“Highly effective”
...excellent in terms of helping develop and sharpen stories and messaging around Businesses and why they are unique.
... a useful sounding board to help management teams and Boards develop clear messages as to why a Business is different and attractive as an investment opportunity. ... highly effective at working with members of management teams on how to communicate and deliver key messages to potential interested parties in different environments.
George Moss, Partner, ECI
“Moved our presentation into a different league”
Moved our presentation into a different league and undoubtedly improved the outcome and offer we received.
Liz Warner, CEO, Betty TV
“Paid for itself many times over”
Our investment in coaching has paid for itself many times over.
Ed Coulthard, CEO, Blast! Films
“An impressive team”
We enjoy working with Benjamin Ball Associates to support our clients with coaching. We trust them to take the messages that we develop and assist our clients in communicating powerfully.
BBA has an impressive team of journalists and ex bankers that we work with to prepare our clients for a broad spectrum of communications activities such as media engagement, investor pitch delivery, conference panel speaking and crisis situations.
Their coaching means our clients have been more effective when speaking to the press and to investors. We have no hesitation in recommending them.
Amber Fennell, Director, ICR
“Makes a real difference”
"Great coaching that makes a real difference for a capital markets day or results presentation."
We use cookies on our website to give you the most relevant experience by remembering your preferences and repeat visits. By clicking “Accept All”, you consent to the use of ALL the cookies. However, you may visit "Cookie Settings" to provide a controlled consent.
This website uses cookies to improve your experience while you navigate through the website. Out of these, the cookies that are categorised as necessary are stored on your browser as they are essential for the working of basic functionalities of the website. We also use third-party cookies that help us analyse and understand how you use this website. These cookies will be stored in your browser only with your consent. You also have the option to opt-out of these cookies. But opting out of some of these cookies may affect your browsing experience.
Necessary cookies are absolutely essential for the website to function properly. These cookies ensure basic functionalities and security features of the website, anonymously.
Cookie
Duration
Description
cookielawinfo-checkbox-analytics
11 months
This cookie is set by GDPR Cookie Consent plugin. The cookie is used to store the user consent for the cookies in the category "Analytics".
cookielawinfo-checkbox-functional
11 months
The cookie is set by GDPR cookie consent to record the user consent for the cookies in the category "Functional".
cookielawinfo-checkbox-necessary
11 months
This cookie is set by GDPR Cookie Consent plugin. The cookies is used to store the user consent for the cookies in the category "Necessary".
cookielawinfo-checkbox-others
11 months
This cookie is set by GDPR Cookie Consent plugin. The cookie is used to store the user consent for the cookies in the category "Other.
cookielawinfo-checkbox-performance
11 months
This cookie is set by GDPR Cookie Consent plugin. The cookie is used to store the user consent for the cookies in the category "Performance".
viewed_cookie_policy
11 months
The cookie is set by the GDPR Cookie Consent plugin and is used to store whether or not user has consented to the use of cookies. It does not store any personal data.
Functional cookies help to perform certain functionalities like sharing the content of the website on social media platforms, collect feedbacks, and other third-party features.
Performance cookies are used to understand and analyse the key performance indexes of the website which helps in delivering a better user experience for the visitors.
Analytical cookies are used to understand how visitors interact with the website. These cookies help provide information on metrics the number of visitors, bounce rate, traffic source, etc.